24小时咨询热线:400-139-0571
热门关键词:
2020-09-03
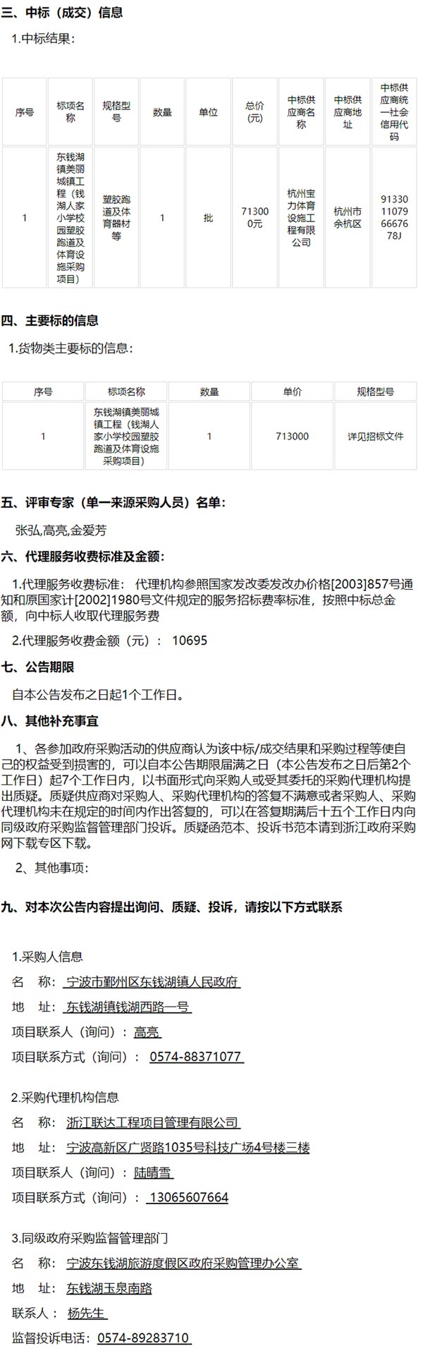
二、项目名称: 东钱湖镇美丽城镇工程(钱湖人家小学校园塑胶跑道及体育设施采购项目)
文章来源:浙江政府采购官网 杭州宝力体育编辑,官网https://jmhypmbz.com/,转载请注明出处。
上一篇:2020年8月11日中标温州市龙湾区第六幼儿园塑胶操场翻新工程(重)项目
下一篇:2020年7月24日中标七贤小学足球场人工草坪采购项目
此文关键词:
相关产品推荐:
荧光跑道施工
混合型塑胶跑道施工
透气型塑胶跑道施工
同类新闻
最新新闻
联系我们
版权所有:杭州宝力体育设施工程有限公司 浙ICP备13033065号-2 全国统一热线:400-139-0571 电话:18072961741 传真:0571-88053696 杭州市西湖区三墩镇池华街330号丰盛九玺 E-mail:408582528@http://jmhypmbz.com 备案号:浙ICP备13033065号-2